檢索結果

59 筆資料

完整下載:包含 2D、3D 圖檔、設計文件

簡易下載:包含設計文件

鎖緊螺帽

TMBA_C01_12_S03_06

114/08/25

2025V1

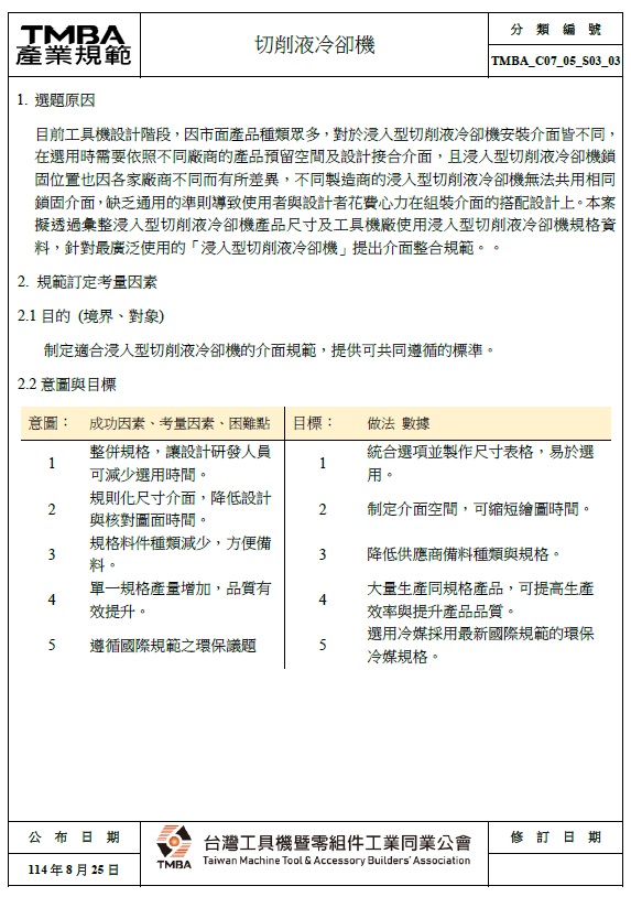
切削液冷卻機

TMBA_C07_05_S03_03

114/08/25

2025V1

水冷卻機

TMBA_C07_05_S03_05

114/08/25

2025V1

馬達座

TMBA_C08_03_S03_02

114/08/25

2025V1

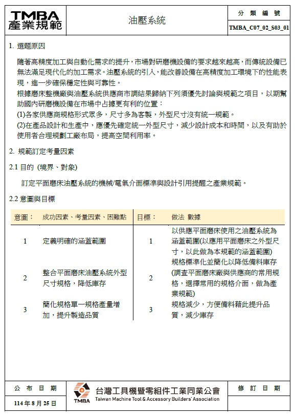
油壓系統

TMBA_C07_02_S03_01

114/08/25

2025V1

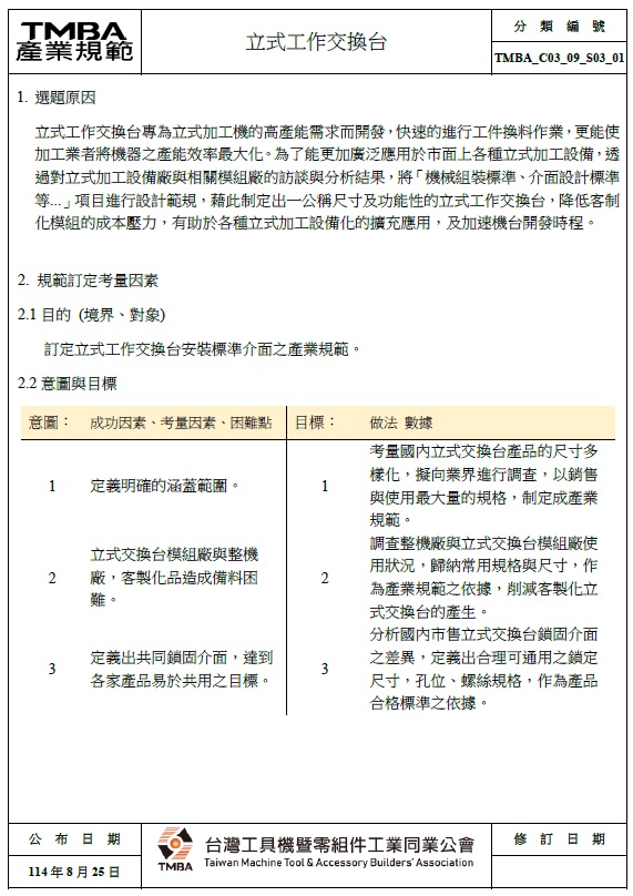
立式工作交換台

TMBA_C03_09_S03_01

114/08/25

2025V1

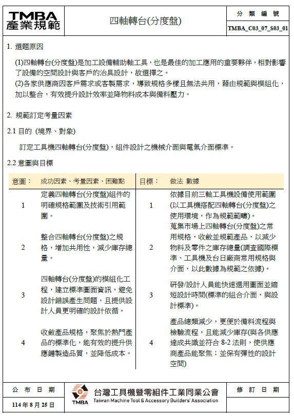
四軸轉台(分度盤)

TMBA_C03_07_S03_01

114/08/25

2025V1

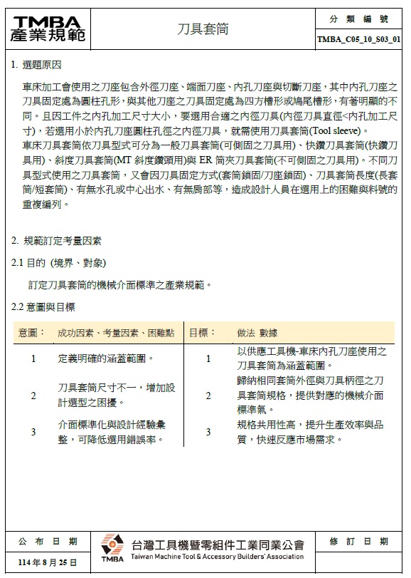
刀具套筒

TMBA_C05_10_S03_01

114/08/25

2025V1

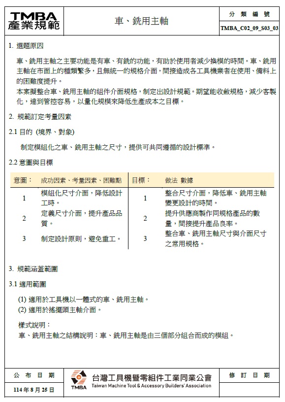
車、銑用主軸

TMBA_C02_09_S03_03

114/08/25

2025V1

原點標準夾持治具

TMBA_C08_03_S03_02

114/08/25

2025V1

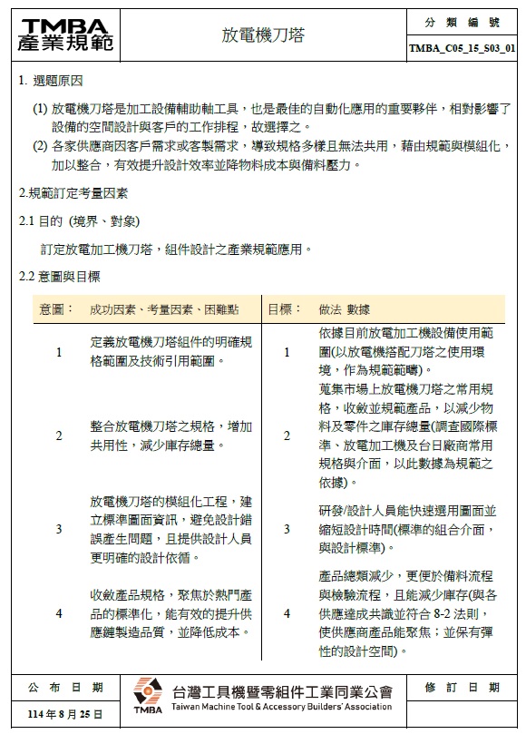
放電機刀塔

TMBA_C05_15_S03_01

114/08/25

2025V1

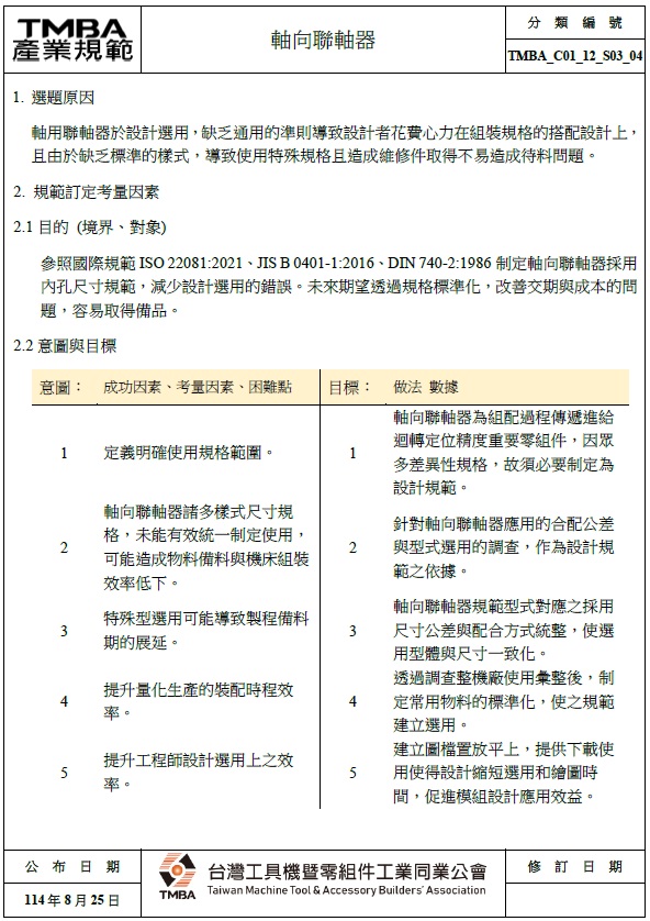
軸向聯軸器

TMBA_C01_12_S03_04

114/08/25

2025V1

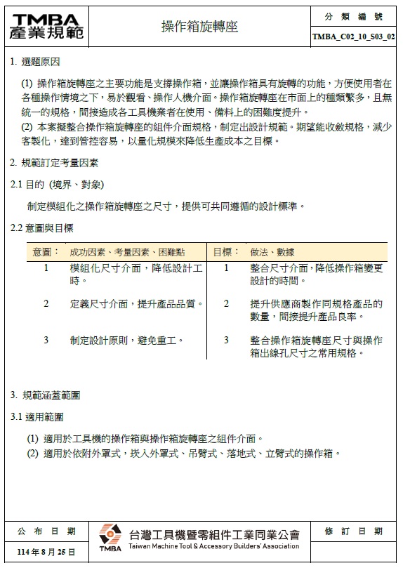
操作箱旋轉座

TMBA_C02_10_S03_02

114/08/25

2025V1

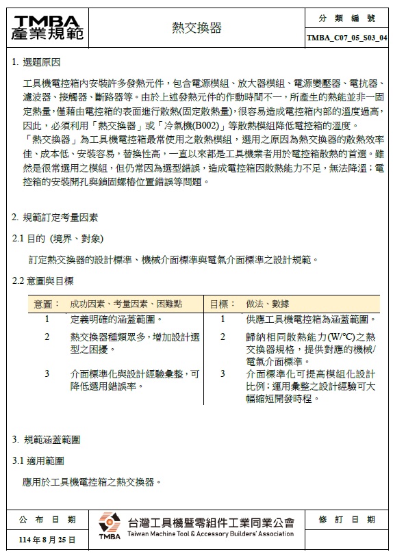
熱交換器

TMBA_C07_05_S03_04

114/08/25

2025V1

夾頭拉桿

TMBA_C05_11_S03_01

114/08/25

2025V1

一般刀塔

TMBA_C03_01_S03_02

114/08/25

2025V1

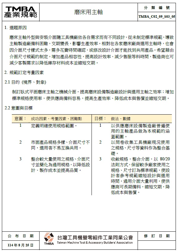
磨床用主軸

TMBA_C02_09_S03_05

114/08/25

2025V1

三色燈/LED燈板(單色/多色)、照明裝置(機內)

TMBA_C02_11_S03_01

114/08/25

2025V1

車床夾頭

TMBA_C03_03_S03_01

114/08/25

2025V1

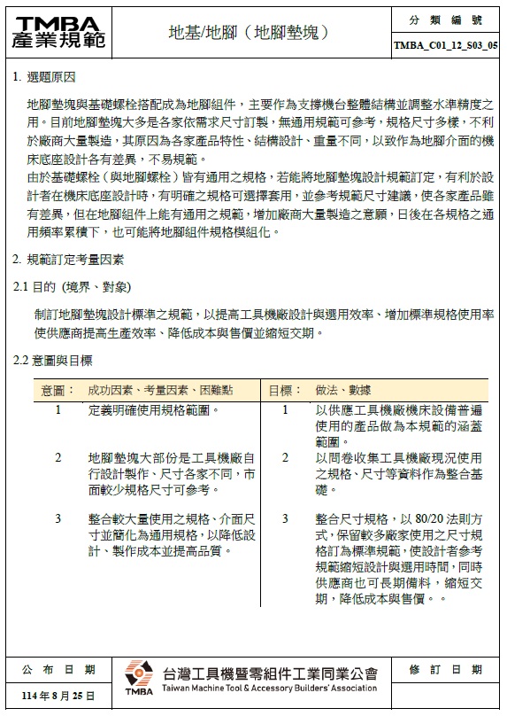
地基/地腳之機械介面標準

TMBA_C01_12_S03_05

114/08/25

2025V1