檢索結果

5 筆資料

完整下載:包含 2D、3D 圖檔、設計文件

簡易下載:包含設計文件

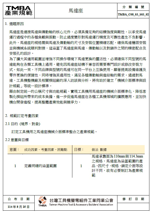
馬達座

TMBA_C08_03_S03_02

114/08/25

2025V1

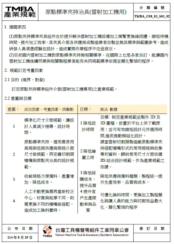
原點標準夾持治具

TMBA_C08_03_S03_02

114/08/25

2025V1

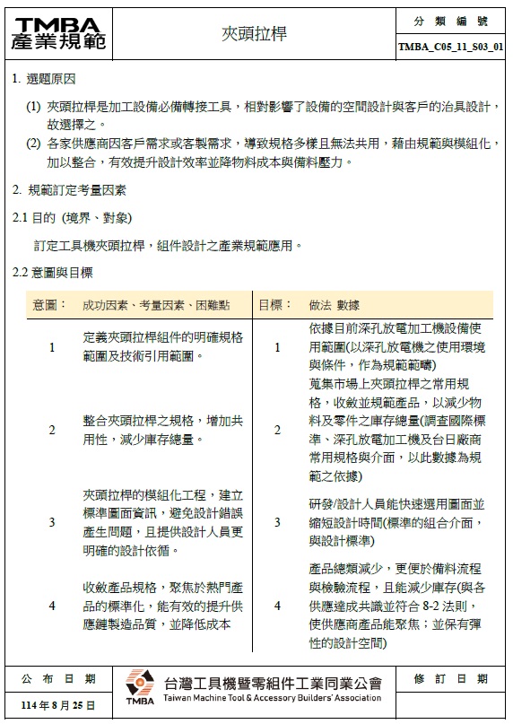
夾頭拉桿

TMBA_C05_11_S03_01

114/08/25

2025V1

安全視窗(搪銑床用)

TMBA_C08_03_S03_02

搪銑床用安全視窗之機械介面及設計標準

安全視窗、安全玻璃

112/10/26

2023V1

安全視窗(車床用)

TMBA_C08_03_S03-T01_01

車床用安全視窗之機械介面及設計標準

安全視窗、安全玻璃

112/01/10

2023V1